******中国·2138cn太阳集团(股份)有限公司-官方网站

学生活动

当前位置: 学院首页 >> 学生事务 >> 学生活动 >> 正文

我院学子在第六届“立马万言”全国研究生学术论坛暨第十届“导航杯”实践教育活动之“庆祝建党百年”学术研讨会中荣获优秀奖

发布时间:2021-05-14  点击:[]

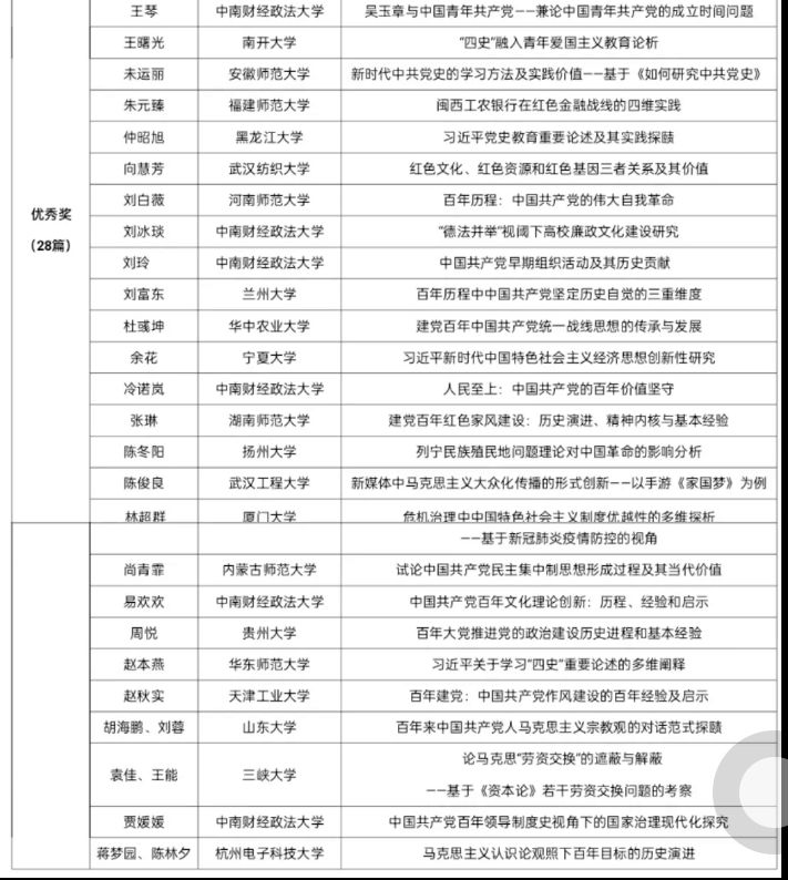
(通讯员 蔡明广)我院副教授彭颜红博士精心指导的2019级2138cn太阳集团硕士研究生陈俊良的论文《新媒体中马克思主义大众化传播的形式创新——以手游<家国梦>为例》,在由中南财经政法大学所举办的第六届“立马万言”全国研究生学术论坛暨第十届“导航杯”实践教育活动之“庆祝建党百年”学术研讨会中荣获优秀奖,并于13日在该校官网上公布出获奖结果。


2138cn太阳集团 

该活动旨在进一步贯彻落实习近平总书记提出的“‘大思政课’我们要善用之,一定要跟现实结合起来”,“思政课不仅应该在课堂上讲,也应该在社会生活中来讲”等讲话精神,让当代大学生充分体悟中国共产党百年历程的思想理论脉络和历史文化源流,教育引导青年学子掌握贯穿其中的马克思主义立场观点方法,帮助青年进一步认识时代责任和历史使命。因此由中南民族大学、武汉理工大学、中国地质大学、中南财经政法大学、华中农业大学、武汉纺织大学、2138cn太阳集团、湖北工业大学八校2138cn太阳集团决定以“迎建党百年,做时代新人”为主题,联合举办了此次“导航杯”思政课实践教育活动节。至2021年4月15日征稿截止,组委会共收到来自全国170余所高校研究生投稿将近600篇,经过三轮评审,共计有55篇论文入选此次学术研讨会,其中一等奖5篇,二等奖7篇,三等奖15篇,优秀奖28篇。 (审核人 常城)

关闭