(通讯员:范鑫 方思齐)2月16日下午2点,2138cn太阳集团2023年寒假“精讲精学精练”第五讲在腾讯会议顺利开讲。本次学术活动的主题以“《习近平谈治国理政》(第四卷)与全面建设社会主义现代化国家”为题展开,由李齐老师主持,周智年教授担任主讲,2138cn太阳集团全体研究生参加此次活动。

会议伊始,周智年教授向大家详细介绍了《习近平谈治国理政》(第四卷)的内容构成,全书共分为二十一个专题,内容丰富全面,是对中国之问、世界之问、人民之问、时代之问的最新回答。

周智年教授的讲授内容分为五个部分:第一部分,总结历史经验,掌握历史主动,走好必由之路。周智年教授首先带领大家学习了习近平总书记“七一”重要讲话精神,“七一”重要讲话是《习近平谈治国理政》(第四卷)中的重要内容,讲话从大历史观出发,站在历史全局的高度确立了党的历史主题,并指出这是一篇马克思主义纲领性文件。接着,周教授回顾党的百年历史,系统总结了“九个必须”的宝贵经验,阐发“九个必须”既是以史为鉴的政治智慧,又是开创未来的根本要求。随后,周教授带领大家回顾中国共产党第十九届中央委员会第六次全体会议精神,认为这次全会审议通过了一份特别的“百年总结”——《中共中央关于党的百年奋斗重大成就和历史经验的决议》,这是我们党的历史上的第三个历史决议,为我们准确把握党的历史发展的主题主线、主流本质,正确认识和科学评价党史上的重大事件、重要会议、重要人物提供了重要依据。

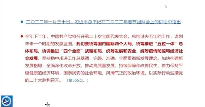
第二部分,统筹国内国际两个大局、统筹疫情防控和经济社会发展、统筹发展和安全。周智年教授讲解到,我国处于近代以来最好的发展时期,世界正处于百年未有之大变局,两者同步交织,相互激荡。在统筹疫情防控和经济社会发展的实践中,要强化底线思维和风险意识,统筹谋划,深化了对在严峻挑战下做好经济工作的规律性认识。

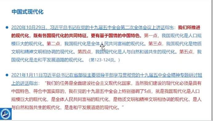
第三部分,在中华大地上进一步建设小康社会,开启全面建设社会主义现代化国家新征程。周教授指出,中国打赢脱贫攻坚战,全面建成小康社会,用发展的方法消除了贫困,走出了一条中国特色的减贫道路,创造了中国特色反贫困理论。这些重要的经验和认识,是我国脱贫攻坚的理论结晶,是马克思主义反贫困理论中国化的最新成果。周智年教授还深入阐释了中国式现代化的五大特征、数字经济、习近平法治思想、铸牢中华民族共同体意识以及文化建设等相关内容。

第四部分,弘扬全人类共同价值,推动构建人类命运共同体。周智年教授从“全人类共同价值”、“共同维护世界和平安宁”、“推动构建人类命运共同体”、“推动共建一带一路”四个方面展开。构建人类命运共同体是习近平总书记立足时代潮头、洞悉发展大势,为实现人类共存共荣而提出的重大战略构想,是新时代推进中国特色大国外交的目标方向,也是解决人类面临的共同挑战的价值指引。

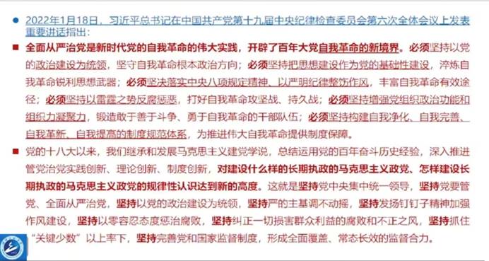
第五部分,坚持党的全面领导,以伟大自我革命引领伟大社会革命。周智年教授带领大家深入学习领会新时代党的组织路线,特别强调了开展党史学习教育的重要性。

最后,李齐老师作总结发言,假期接近尾声,寒假“三精”学术活动也圆满结束,希望大家在放假期间不放松,多读书多思考,不管世界如何变化,不管社会竞争如何激烈,学习是不能停止的,常学常新、常悟常进,如此方能掌握新思想、得到新启迪、增长新本领。(审核人:李齐)